Getting Started
A quick-start guide
Welcome to Reblaze!
In this section you'll find a quick setup guide to get your planet (i.e., your entire Reblaze deployment, containing all its domains and web applications) up and running. After completing this section, it's advised to read through the rest of this Manual in order to understand the full capabilities of Reblaze.
Reblaze's support team is always available to assist you. At any step of this process, please feel free to contact us.
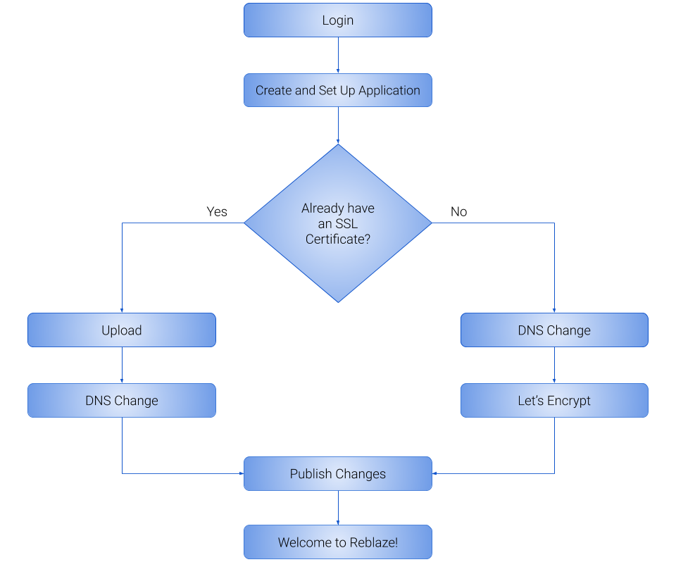
The flowchart below describes the process we are about to begin:

Login
The initial login process is as follows:
Go to the link provided by Reblaze.
https://example-console.reblaze.com/Enter the initial login credentials (in lowercase), which are:
Username = emailPassword: Click on "Reset password" in order to set one.
A link will be sent to the provided email address. Click on that link, and on the page that follows, choose and enter a password for your user account.
You will be redirected to your console’s Login page. Please enter the email address specified above, and the password you just created. Then, next to the field which says “Multi-factor Authentication PIN,” select "Text me my code". During your initial setup request, you had provided a mobile phone number; that number will now receive an SMS message with an OTP (One Time Password), which you will enter here.
Click on the Login button.
After you login into the system, the first screen you will see is the Dashboard. This is the main screen for the Reblaze UI; once traffic statistics are available, they will be displayed here. (The Dashboard screen is described in-depth here.)
Before the Dashboard can show anything, your Reblaze planet must be set up. This is done in the Settings -> Planet Overview section.
Planet Overview
To add a new web application to Reblaze, you will duplicate the pre-defined default application.
The Reblaze interface does not offer the ability to create a new site or application from scratch, because this process is complicated and error-prone. Instead, you will duplicate the default application and then edit it as needed.
Once you choose the right domain for your new application, you should be redirected automatically to the Settings -> Web Proxy page. If not, go there directly.
On the Web Proxy Page
If your new application is not already selected for editing, select it now.
In the Frontend section:
Define the Domain Names (the aliases) for your application.
Add the Trusted source IPs.
For many or all of the remaining fields on this page, the default values might be acceptable. You should take a few minutes to go through them to verify this.
When you are finished, save your changes. Then go to the Settings -> Backend Services page.
On the Backend Services Page
In the Host field, enter the IP address of the backend server(s).
Then verify that the default values on the rest of the page are acceptable.
When you are finished, save your changes. Then return to the Settings -> Planet Overview page, and publish your changes.
Note: the deployment will not occur until you click "Publish Changes." In general, whenever you work within the Reblaze interface, saving and publishing is always necessary. More information is here: Saving and Publishing Changes.
Don't refresh the page until you get a confirmation that the changes were uploaded to the cloud.
Now it's time to set up your SSL Certificates.
Setting up SSL Certificates
All connections between your server and clients must be encrypted. This requires an SSL Certificate to be installed on the web server. Once a certificate is installed, client browsers can connect via HTTPS instead of HTTP.
With Reblaze, you can either upload an existing certificate into Reblaze, or you can generate a new one for free through the Let's Encrypt service.
If you have an existing SSL Certificate
Add your certificate to Reblaze, as explained under SSL Management.
Copy the relevant details from the DNS section, and redirect your traffic through Reblaze. (DNS setup varies widely depending on your current configuration, and this Manual cannot discuss every permutation. Contact support if you need assistance with this.)
Go back to "Planet Overview" and publish your changes as explained previously.
Your initial configuration is complete. Welcome to Reblaze!
Generating a new SSL Certificate
Copy the relevant details from the DNS section, and redirect your traffic through Reblaze. (DNS setup varies widely depending on your current configuration, and this Manual cannot discuss every permutation. Contact support if you need assistance with this.)
Return to the Planet Overview page. Create a certificate using the "Generate Certificate" button in your application's listing there.
Publish your changes as explained previously.
Your initial configuration is complete. Welcome to Reblaze!
The DNS section doesn't exist for marketplace deployments.
Was this helpful?